Fragen zu Schaltungen, Elektronik, Elektrik usw.
Moderator: T.Hoffmann
-
Heikoo
- User

- Beiträge: 16
- Registriert: So, 16.11.14, 17:19
So, 16.11.14, 17:33
Hallo,
ich habe mir eine 3v LED Lichterkette für Weihnachten gekauft ! Damit die LED´s nicht 24h leuchten würde ich die Kette gerne mit einem Dämmerungsschalter schalten.
Hätte von euch jemand eine Idee wie ich das am besten realisieren könnte.
Gruß Heiko
PS: Ich bin des Lötkolbens mächtig................

-
Heikoo
- User

- Beiträge: 16
- Registriert: So, 16.11.14, 17:19
Di, 18.11.14, 00:07
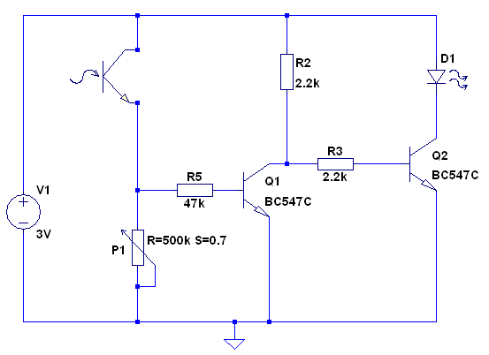
Würde gerne noch wissen was P1 für ein Bauteil ist ? Ist die Fotodiode das Bauteil links oben ? Wenn ja, warum ist die kurz geschlossen ?
Heiko
-
Borax
- Star-Admin

- Beiträge: 12243
- Registriert: Mo, 10.09.07, 16:28
Di, 18.11.14, 08:46
P1 ist ein Potentiometer. Dient dazu, dass Du die Schaltschwelle einstellen kannst (Dämmerung ist ein dehnbarer Begriff - für den einen ist es schon dunkel, der andere findet es noch hell). So was:
http://www.pollin.de/shop/dt/MTE2OTU3OT ... PT_10.html
Ist die Fotodiode das Bauteil links oben
Ja. Sorry wegen dem 'Kurzschluss'. In LTSpice gibt es kein Symbol für einen Fototransistor. Daher habe ich einen Optokoppler als 'Ersatzbauteil' verwendet und die IR-Diode entfernt. Der Kurzschluss ist nur ein übrig gebliebener Strich des Optokopplers. Hab ich jetzt entfernt.
-
RobbyCCR
- User

- Beiträge: 18
- Registriert: Mi, 19.11.14, 15:33
Mi, 19.11.14, 15:49
Hallo, ich habe ein ähnliches "Problem" wie der Threadstarter - allerdings bin ich wahrscheinlich noch ein größerer n00b
Meine Lichterkette hat allerdings 4,5V (3 x AA Betterie) - macht das für die Schaltung einen Unterschied?
Oder allgemeiner formuliert: Was ändert sich an der Schaltung, wenn sie mit
- 4,5 V (3 x AA)
- 9 V (Block)
versorgt wird?
[Edit]: Ich lass das mal zur allgemeinen Erheiterung stehen (hab das LED für eine Fotodiode gehalten

)
Und noch eine Frage: Was ist D1 für ein Bauteil? Eigentlich würde ich sagen: Fotodiode. Aber für was brauche ich die - wo doch ein Fototransistor in der Schaltung ist?
-
Borax
- Star-Admin

- Beiträge: 12243
- Registriert: Mo, 10.09.07, 16:28
Mi, 19.11.14, 19:14
Hallo RobbyCCR,
welcome on board!
D1 ist eine LED. Kannst Du durch die Lichterkette ersetzen

Der Fototransistor (nicht Fotodiode) ist das Bauteil links wo die 'Lichtstrahlen' drauf zeigen.
Bei 4.5V ändert sich nichts. Bei 9V sollte dann der Widerstand R2 auf 4.7K erhöht werden.
Noch eine Anmerkung: Sehr große Ströme kann man damit nicht schalten. So ca. 100mA. Aber bei Batteriebetrieb ist ein höherer Strom nicht sehr wahrscheinlich... sonst würden die Batterien nicht mal einen Tag halten.
-
RobbyCCR
- User

- Beiträge: 18
- Registriert: Mi, 19.11.14, 15:33
Do, 20.11.14, 14:47
Ich hätte noch zwei Fragen:
(1) Wieso brauche ich hier eigentlich keinen Vorwiderstand? Oder wird dieses "Problem" in dieser Schaltung schon anders gelöst?
Stromquelle: 6 V
LED: 2V, 10mA
Da bräuchte ich doch eigentlich einen 400 Ohm Vorwiderstand, nicht?
(2) Brauche ich vielleicht, bei Lichterketten, generell keinen Vorwiderstand, weil die einzelnen LEDs quasi als Widerstände fungieren?
-
Borax
- Star-Admin

- Beiträge: 12243
- Registriert: Mo, 10.09.07, 16:28
Do, 20.11.14, 16:21
Bei Lichterketten sind üblicherweise die Vorwiderstände schon eingebaut. Oder die LEDs werden weit unter ihrer typischen Leistung betrieben (entsprechend deinem Beispiel: LED: 2V, 10mA - die verträgt bestimmt auch etwa 2.2V und 20mA).
Wieso brauche ich hier eigentlich keinen Vorwiderstand? Oder wird dieses "Problem" in dieser Schaltung schon anders gelöst
In dieser Schaltung ist die LED nur als 'Platzhalter' für die Lichterkette zu verstehen. Ansonsten ist je nach Versorgungsspannung und LED natürlich ein Vorwiderstand erforderlich.
-
Heikoo
- User

- Beiträge: 16
- Registriert: So, 16.11.14, 17:19
Do, 25.12.14, 11:35
Borax, ich hätte noch eine Frage:
Ich habe jetzt mal Zeit gefunden mich mit der Schaltung zu befassen.
Meine frage wäre:
wie genau muß ich den Poti anschließen? Wohin mit den drei Anschlüssen ? Bin mir da nicht sicher.
Vielleicht könntest du mir das mal bitte genau beschreiben.
Gruß Heiko
-
Heikoo
- User

- Beiträge: 16
- Registriert: So, 16.11.14, 17:19
So, 28.12.14, 12:33
So, ich hab mir die Schaltung jetzt mal aufgebaut. Sie funktioniert !
Nur ob der Poti in der Schaltung ist oder nicht ist egal.
Es verändert sich jedenfalls nichts....

-
Borax
- Star-Admin

- Beiträge: 12243
- Registriert: Mo, 10.09.07, 16:28
So, 28.12.14, 15:54
Schön, dass es immerhin funktioniert.
Bei dem Poti ist es so, dass Du den mittleren Pin mit einem der beiden äußeren Anschlüsse verbinden musst (mit welchem ist erst mal egal) und dann die beiden äußeren Anschlüsse wie im Schaltplan angegeben mit R5/Fototransistor sowie mit Masse verbinden musst. Wenn kein Poti eingebaut ist, ist das in etwa das gleiche wie wenn das Poti maximal aufgedreht ist (es hat dann einen sehr großen Widerstand). Wenn das Poti weiter runter gedreht ist, hat es einen kleineren Widerstand, und es ist mehr Licht erforderlich bis die Schaltung umschaltet (also die LED aus geht).
-
Borax
- Star-Admin

- Beiträge: 12243
- Registriert: Mo, 10.09.07, 16:28
Mo, 29.12.14, 14:07
Das war ein Spam-Bot. Am besten gar nicht drauf reagieren. Solche Beiträge werden hier (zum Glück) sehr schnell beseitigt.
-
Heikoo
- User

- Beiträge: 16
- Registriert: So, 16.11.14, 17:19
-
Sparky2411
- Mini-User
- Beiträge: 2
- Registriert: So, 28.11.21, 13:42
So, 28.11.21, 14:27
Moin zusammen
Hat zufällig noch jemand den Schaltplan von dem Dämmerungsschalter.
Habe nämlich das gleiche Problem
-
Borax
- Star-Admin

- Beiträge: 12243
- Registriert: Mo, 10.09.07, 16:28
Mo, 29.11.21, 08:21
Ich denke mal der war es:

- Dämmerungsschalter.png (9 KiB) 10249 mal betrachtet
Ist ja schon urlange her...
-
Sparky2411
- Mini-User
- Beiträge: 2
- Registriert: So, 28.11.21, 13:42