Ich habe nun schon etwa das halbe Internet durchsucht aber nichts gefunden was in etwa dem entspricht was ich suche
Naja deswegen frag ich mal.
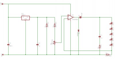
Also, ich suche ein Schaltplan und am besten ne anleitung für ein selbstbau KSQ für jeweils 5 K2 LEDs betreiben soll bis dahin is ja nix spannendes
MFG Daniel L.




