LED's Effizent an 5V anschließen

Schaltungen, Widerstände, Spannung, Strom, ...

Moderator: T.Hoffmann

Strumboe
Ultra-User
Ultra-User
Beiträge: 622
Registriert: Mi, 25.08.10, 11:19
Wohnort: Quickborn

Fr, 23.03.12, 12:00

Yep. Sie arbeitet auch mit nur einer - im schlimmsten fall auch mit keiner! - LED. Sie läßt nicht mehr als 20mA, oder welchen Strom du auch immer eingestellt hast, fließen. Allerdings fällt dann an dem Lasttransitor die volle Leistung ab. Die gilt es zu berücksichten. Sonst "schwitzt" dir der Transistor ab. :mrgreen:

Gruß
Borax
Star-Admin
Star-Admin
Beiträge: 12243
Registriert: Mo, 10.09.07, 16:28

Fr, 23.03.12, 13:31

Nun, es sind von dir blaue LEDs im zukünftigen Einsatz und die benötigen bei 20mA ca. 3,7V (schlimmsten Falls)
Das könnte man aber vorher mal nachmessen. Meist brauchen die auch nur 3.2V und dann langt auch ein 12V Netzteil.
@Strumboe
Hut ab... Super Einsatz! Du wirst noch zum Forum-Adler Spezialisten :mrgreen:
Strumboe
Ultra-User
Ultra-User
Beiträge: 622
Registriert: Mi, 25.08.10, 11:19
Wohnort: Quickborn

Fr, 23.03.12, 16:03

@Borax
Danke für die Blumen.
Und du bist hier unser LTSpice-Mann. Kann ja auch eine gute Mischung für die Umsetzung von Ideen sein.
Der Adler ist wirklich einfach zu bedienen. Ich nutze nur die grafischen Möglichkeiten. Unter der Haube - Script gesteuert - kann der noch viel mehr. Doch dieses nutze ich nicht. Ist halt nur noch ein Hobby von mir. Beruflich mach ich schon lange keine Entflechtungen mehr. Aber dennoch ist der Ehrgeiz da, besser zu Routen als der Autorouter. Aber bei dieser Platine habe ich ihn nicht losgelassen. Habe in den Pausen ein wenig geroutet. :mrgreen:
Bisher haben alle Platinen funktioniert. Ist ja auch was.

Ach ja, ich weiß ja nicht, wie gut die LEDs vom ihm sind. Er hat geschreiben, dass er sie schon länger im Schrank liegen hatte. Daher gehe ich immer vom schlimmsten Fall aus. slsb02 muss nur schauen, ob es denn mit 12V funzt. Wenn nicht, ist ein neues Netzteil fällig.
Gruß
slsb02
Super-User
Super-User
Beiträge: 85
Registriert: Mo, 21.08.06, 17:50

Fr, 23.03.12, 16:21

Na ich glaube, dass ist das kleinste Problem, wenn das Netzteil nicht passt... Ich werde berichten, wie alles geklappt hat... Nun erst einmal Platinen herstellen ;-)...

Ich danke euch für die tolle Unterstützung... Ich hatte vor 2 - 3 Monaten schon einmal in einem anderen Forum gefragt... das ganze Thema ging über genau 2 Threads und beide male die Frage: "warum machst du das so"... Schließe einfach die LED's in Reihe dann klappt das schon... Soviel dazu. Hier werden Sie geholfen, danke!

Ich habe schon einiges an Schaltungen fabriziert was auch schon lange im Einsatz ist aber manchmal, braucht man bissel "Brainstorming ;-)"

Liebe Grüße
slsb02
Strumboe
Ultra-User
Ultra-User
Beiträge: 622
Registriert: Mi, 25.08.10, 11:19
Wohnort: Quickborn

Sa, 24.03.12, 16:55

@slsb02

Wichtig:
Die eingesetzten Transistoren vom Typ BC547 haben die Anschlussfolge: C B E ! Auf diese Anschluss-Reihenfolge basiert das Layout.
Ist zwar die gänigste Anschlussvariante, aber sicher ist sicher...
BC547.jpg
Gruß
Strumboe
Ultra-User
Ultra-User
Beiträge: 622
Registriert: Mi, 25.08.10, 11:19
Wohnort: Quickborn

Di, 27.03.12, 12:15

Version 2
So, konnte es mir nicht mehr ansehen. Drei Brücken in so einem pipifax Projekt.
Die Brücken sind nicht mehr da. Leichte Umplazierung von ein paar Bauteilen.

Gruß
Dateianhänge
LED-Grab.zip
Hier Version 2. Schaltplan und Platine.
(70.48 KiB) 313-mal heruntergeladen
slsb02
Super-User
Super-User
Beiträge: 85
Registriert: Mo, 21.08.06, 17:50

Mi, 28.03.12, 06:46

Hallo und guten Morgen,

ich habe auch noch einmal etwas gemacht... Da ich ja mehr Platz habe, habe ich die Aufteilung und Anzahl der LED's geändert. Könnt Ihr mal schauen ob das so klappt oder ob ich einen Denkfehler haben.
Die KSQ kommt noch die habe ich auch noch einmal modifiziert... Ich freue mich auf eure Info!

Die Leiterbahnen, werde ich noch "schöner" verlegen und vielleicht auch noch verbreitern...
Dateianhänge
led_platine_test.jpg
Strumboe
Ultra-User
Ultra-User
Beiträge: 622
Registriert: Mi, 25.08.10, 11:19
Wohnort: Quickborn

Mi, 28.03.12, 07:30

Guten Morgen.

Hm. Wie schließt du die KSQs an? Deine Minus-Anschlüsse sind etwas irritierend. Du kannst so die Stromfühler-Widerstände nur schlecht einfügen.... Oder hast du die KSQ mit NPN-Transistoren aufgebaut?
Der Schaltplan - als Bild sollte genügen - würde hier schon helfen.
Es fehlt zum Verständis der Schaltplan...
Es fehlt zum Verständis der Schaltplan...
Gruß
slsb02
Super-User
Super-User
Beiträge: 85
Registriert: Mo, 21.08.06, 17:50

Mi, 28.03.12, 15:39

Hallo,

für einen Schaltplan fehlt mir gerade etwas die Zeit ;-)

Im Anhang noch einmal das Bild von KSQ... natürlich benutze ich deinen Vorschlag, deshalb fragte ich ja hier ;-)

Minus auf der LED Platine kommt pauschal vom Netzteil womit auch der AVR betrieben wird. Blau in kommt vom BUZ11 dort leite ich - & + weiter. Minus wird geschaltet wie ja schon besprochen.
Die Frage ist nur habe ich jetzt alles oder habe ich einen dreher drin, passiert mir ab un an mal ;-)

EDIT: Bild vergessen
Dateianhänge
platine2.jpg
Benutzeravatar
amiarts
Mega-User
Mega-User
Beiträge: 315
Registriert: Mi, 23.08.06, 12:08
Wohnort: Dresden
Kontaktdaten:

Mi, 28.03.12, 19:17

Wenn Du den Buz11 gegen z.B. IRL540N tauschst, dann hast Du schon mal richtig viel Platz für die Vorwiderstände, da dieser Mosfet direkt am AVR betrieben werden kann, ohne Widerstände und Schalttransistor. Bei den blauen Leds 3 in Reihe und Rot und Grün denke ich zwischen 4 und 5. Zuleitungen dran und gut.

Gruß René
Benutzeravatar
amiarts
Mega-User
Mega-User
Beiträge: 315
Registriert: Mi, 23.08.06, 12:08
Wohnort: Dresden
Kontaktdaten:

Mi, 28.03.12, 19:19

slsb02 hat geschrieben:Hallo,

für einen Schaltplan fehlt mir gerade etwas die Zeit ;-)

Im Anhang noch einmal das Bild von KSQ... natürlich benutze ich deinen Vorschlag, deshalb fragte ich ja hier ;-)

Minus auf der LED Platine kommt pauschal vom Netzteil womit auch der AVR betrieben wird. Blau in kommt vom BUZ11 dort leite ich - & + weiter. Minus wird geschaltet wie ja schon besprochen.
Die Frage ist nur habe ich jetzt alles oder habe ich einen dreher drin, passiert mir ab un an mal ;-)

EDIT: Bild vergessen
KSQ bei diesen Leds? Ne oder? Dann lieber eine stabile 12V Versorgung. Dann reichen auch Vorwiderstände. Bei PWM-Ansteuerung ist diese Art KSQ auch nicht so sinnvoll.

Gruß René
slsb02
Super-User
Super-User
Beiträge: 85
Registriert: Mo, 21.08.06, 17:50

Mi, 28.03.12, 20:43

Guten Abend,

darf ich fragen, warum diese KSQ bei PWM nicht sinnvoll ist? Ich möchte das gerne verstehen und nicht nur die Info bekommen.
Ich freue mich auf deine Antwort... Und den BUZ11 kann ich einfach tauschen? Aber welche Widerstände und Transistoren kann ich dann weglassen?

Liebe Grüße
Benutzeravatar
amiarts
Mega-User
Mega-User
Beiträge: 315
Registriert: Mi, 23.08.06, 12:08
Wohnort: Dresden
Kontaktdaten:

Mi, 28.03.12, 21:11

Hallo slsb02,

Deine Ansteuerung erfolgt doch über PWM? Damit ist dies eine schnell getaktete Spannung. Es kann bei einer Zweitransistor KSQ passieren, dass die Schaltung anfängt zu schwingen und dadurch nicht den richtigen Strom generiert. Bei einer KSQ mit Dimmereingang wäre das nicht so. Aber ich denke, bei einer Stromstärke von 20mA ist es wirklich nicht notwendig eine KSQ einzusetzen. Da reichen auch Vorwiderstände und eine stabilisierte Spannungsversorung. Ist ja bei allen Led-Stripes auch nicht anders.

Ich kenne jetzt Dein Schaltung mit dem AVR nicht genau, aber beim IRL540N handet es sich um einen Logiclevel-Mosfet. Sprich, er kann direkt mit den 5V vom AVR-Ausgang betrieben werden. Es reicht also der AVR + 3 IRLs. Gate direkt ohne Widerstand an den AVR, Drain ist der Ausgang zur Led und Source geht an Masse. Beim Buz11 hast Du doch sicher zwei Widerstände und noch ein NPN-Transi davor? Wäre zumindest die Standardbeschaltung.

Gruß René
slsb02
Super-User
Super-User
Beiträge: 85
Registriert: Mo, 21.08.06, 17:50

Do, 29.03.12, 04:52

Hallo und guten Morgen,

wie würdest du die dann Anschließen und welche Wiederstände? Ich möchte Ungern das Layout der LED Platine noch einmal ändern. Also ein Wiederstand mehr oder weniger ist kein Problem.
Aber ich würde schon gerne bei 3 LED's in Reihe bleiben. Bei den Roten vielleicht mehr. Ich freue mich auf deinen Vorschlag. Ich habe bisher noch keine Reihenschaltung realisieren müssen.

Liebe Grüße
Benutzeravatar
amiarts
Mega-User
Mega-User
Beiträge: 315
Registriert: Mi, 23.08.06, 12:08
Wohnort: Dresden
Kontaktdaten:

Do, 29.03.12, 07:50

Hi, ich weiß ja nich, ob Du die Widerstände auch in der Zuleitung verbauen kannst, oder alle Leitungen nach außen führen kannst? Dann könnten ja die Widerstände auch mit auf das AVR-Board.

Gruß René
Strumboe
Ultra-User
Ultra-User
Beiträge: 622
Registriert: Mi, 25.08.10, 11:19
Wohnort: Quickborn

Do, 29.03.12, 08:11

Morgen.
@slsb02
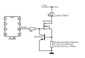
Äh... Ich sehe hier nicht so ganz eine KSQ. Die LEDs - besser gesagt, alle Verbraucher, die mit einem konstanten Strom betreiben werden sollen, haben KEINEN DIREKTEN KONTAKT zur Masse! Sie haben den Pluspol und dann kommt die Stromquelle mit dem "Stromfühlwiderstand".
Ich kenne "Sprint" nicht. Arbeitet man hier nur mit dem Platinen-Programm ohne Schaltplan-Editor? Wenn dem so ist, dann ist es natürlich schwer, eine Konsistenz zwischen Schaltplan und der Platine zu behalten.
Eine "saubere" PWM via µC sieht ungefähr so aus:
KSQ_AVR_MOSFET.jpg
KSQ_AVR_MOSFET.jpg (4.95 KiB) 15408 mal betrachtet
Ist natürlich auch kein Problem diese herzustellen. :mrgreen:

Gruß
slsb02
Super-User
Super-User
Beiträge: 85
Registriert: Mo, 21.08.06, 17:50

Do, 29.03.12, 08:38

Ach du je, alles neu... Was denn nun ;-)

Also die Platine, mit dem AVR ist ja fertig... Den BUZ11 kann ich noch austauschen gegen einen IRL540N (gleiche Pin-Belegung).

Also ich habe nun das 18polige Kabel da... da sind wir flexibel. Geplant war ja jetzt die KSQ mit in das Gehäuse zu legen wo auch die AVR Platine ist.
Ma liebsten wäre mir, die Wiederstände in der Zuleitung. Wenn ich aber weiß wo und wie viele kann ich die vielleicht noch in der Lampe unterbringen (aber nicht auf der LED Platine).

Leider ist Sprint wohl nur ein Layout Programm für Leiterplatten oder ich habe den Schaltplan noch nicht gefunden ;-)

Ich erhalte von der AVR Platine pro Kanal +/- wobei - durch den BUZ11 geschaltet wird.
Strumboe
Ultra-User
Ultra-User
Beiträge: 622
Registriert: Mi, 25.08.10, 11:19
Wohnort: Quickborn

Do, 29.03.12, 08:50

Hi slsb02.

Lade dir doch einfach mal den Eagle in seiner Freeware-Version herunter. Damit habe ich die Platinen, wie schon zuvor beschreiben, erstellt. Für deine Zwecke langt dieser voll und ganz. Du hast dann ein wirklich brauchbares Programm zur Erstellung von Platinen und du behältst den Überblick.
Vorallem kann man dann gemeinsam in "einer Sprache" sprechen und arbeiten. Die Daten, die hier entstehen, sind absolut nicht der Rede wert. Schau dir mal an, wie groß der Schaltplan und die Platine wirklich sind. Wir sprechen von kilo Byte nicht mega Byte!
Ein weiterer Schaltplan ist nicht die Welt. Das machen wir doch mit links. :mrgreen:
Wenn du es so wie genannt ansteuerst, dann solltest du mit dem Ergebnis am Ende zufrieden sein.

Gruß
slsb02
Super-User
Super-User
Beiträge: 85
Registriert: Mo, 21.08.06, 17:50

Do, 29.03.12, 08:57

Ich hatte mir Eagle schon geladen... Ich komme damit aber irgendwie nicht zurecht (gewohnheit). Und momentan fehlt mir auch bissel die Zeit aber wiedrum das Projekt drückt etwas ;-(...

Also, wie machen wir das am besten? Ich versuche in Eagle das zu erstellen und du korrigierst oder änderst?
Vielen Dank!
Strumboe
Ultra-User
Ultra-User
Beiträge: 622
Registriert: Mi, 25.08.10, 11:19
Wohnort: Quickborn

Do, 29.03.12, 09:08

Yep.
Notfalls kann ich mich auch mit dem Teamviewer - für privat ist auch dieser unentgeldlich :wink: - bei dir aufschalten und dich lenken.
Wäre doch gelacht, wenn du dein Projekt nicht durch bekommst.
Übrigens, die Eagle-Daten werden von allen Platinenherstellern uneingeschränkt unterstützt. Einfach die BRD-Daten rüberschicken und warten. Funzt echt super!

Gruß
slsb02
Super-User
Super-User
Beiträge: 85
Registriert: Mo, 21.08.06, 17:50

Do, 29.03.12, 09:30

Was und wofür soll ich einen Schaltplan oder ein Platinenlayout machen?
Strumboe
Ultra-User
Ultra-User
Beiträge: 622
Registriert: Mi, 25.08.10, 11:19
Wohnort: Quickborn

Do, 29.03.12, 09:41

Du hast hier zwei Platinen gepostet, mit der Bitte diese mal zu prüfen. Das ist auf diesem Wege recht schwer, da hier kein Schaltplan vorliegt. Sprich, die Idee so von uns hier schwer validiert werden kann. Der Schaltplan ist eigentlich das Herz deiner Idee. Wenn hier ein Fehler vorliegt, hast du eine Platine hergestellt, die u.U. nur als Deko zu gebrauchen ist.
Wenn du hingegen über einen Schaltplan gestützt die Platine herstellst, sprich routest, dann hast du schon mal die große Fehlerquelle der Inkonsiostenz zwischen Schaltplan - deiner Idee - und der Platine aus dem Weg geräumt. Diese CAD-Programme prüfen immer im Hintergrund, ob Schaltplan und Platine konsistent sind und warnen, wenn dies nicht mehr der Fall ist.
Nichts ist ärgerlicher wenn die ausgebrütete Schaltung anschließend nicht funktioniert. All die Stunden und mühe sind dann für die Katz. Eine Fehlersuche auf diesem Weg ist dann noch mals eine Herausforderung.
Wir können dir dieses nur anbieten. Entscheiden musst du selbst. Aber wenn solche Programme schon für wirklich lau zu haben sind, sollte man diese auch nutzen. Und wenn du dann doch mal Platinen mit 1000 m x 1000 mm Kantenlänge herstellen willst, dann schauen wir weiter. :lol: :lol:

Gruß
slsb02
Super-User
Super-User
Beiträge: 85
Registriert: Mo, 21.08.06, 17:50

Do, 29.03.12, 09:44

Gut, dann setze ich mich da heute Abend mal dran und versuche das umzusetzen ;-)

Ich mache dann einen Schaltplan von der KSQ und der LED Platine, wobei die KSQ ja so nicht mehr benutzt wird, daher hier vielleicht Schade um die Zeit?
Strumboe
Ultra-User
Ultra-User
Beiträge: 622
Registriert: Mi, 25.08.10, 11:19
Wohnort: Quickborn

Do, 29.03.12, 09:51

Nö warum? Die Platine so sollte schon funktionieren. Vielleicht will diese ja jemand noch so mal einsetzten.
Ärgerlicher wäre es, wenn Platine hergestellt wurde, und sich herausstellt, dass sie nicht das macht, was sie soll.

Gruß

Werde so gegen 20:00 uhr wieder in heimischen Gefilden sein. Wenn du dann Unterstützung beötigst.
slsb02
Super-User
Super-User
Beiträge: 85
Registriert: Mo, 21.08.06, 17:50

Do, 29.03.12, 10:00

Ich frage nur wegen der KSQ weil vorhin gesagt wurd das die ungeeignet ist weil sie unter PWM anfangen würde zu schwingen, daher meine Frage ob nicht gleich etwas anderes benutzt werden sollte oder ob das kein Problem ist wie beschrieben mit dem Schwingen...
Antworten