Konstantstromquellen für High Power LEDs
Moderator: T.Hoffmann
Hallo zusammen!
Nachdem hier immer wieder die Frage nach einer Konstantstromquelle auftaucht will ich mal meine Selbstbauschaltungen hier reinstellen.
Die Schaltung ist ein invertierender Schaltregler. Der Vorteil der Schaltung besteht darin, dass die Eingangsspannung von 2,7V bis 16V betragen darf und der LED-Strom ist ausserdem im Verhältnis 20:1 regelbar. Der Wirkungsgrad ist mit <=80% nicht berauschend aber allemal besser als Widerstand, Linearregler und Konsorten.
Der Ausgangsstrom kann dabei bis 1A betragen.
Auf dem Bild oben sieht man einen 1400mAH Li-Ion Akku mit nominal 3,7V und integrierter Schutzbeschaltung (Das gelbe Teil)
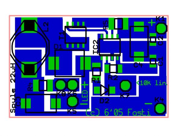
Leider ist durch die Größenbeschränkung das Bild des Schaltplanes nur schlecht erkennbar.
Die Schaltung ist nicht sehr kompliziert aber wegen der Größe komplett in SMD aufgebaut. Die Teile sind aber so groß, dass sie leicht zu löten sind.
Als Regel-IC kommt ein Maxim Max774 zum Einsatz, als Transistor ein IRF7204.
Die 6,2V Z-Diode D2 begrenzt die Spannung, falls der Ausgang einmal offengelassen wird oder die LED defekt ist, damit der FET nicht durch eine zu hohe Drain-Source Spannung gekillt wird. Durch anpassen der Z-Spannung könnte man auch bis zu 3 LEDs in Reihe schalten, wobei bei 3 LEDs die minimale Eingangsspannung 8V nicht unterschreiten sollte, da ansonsten der Spulenstrom zu hoch wird und der Transistor Rauchzeichen abgibt. Außerdem muss man auf die Spannungsfestigkeit der Kondensatoren achten. Die Reihenschaltung von mehreren LEDs habe ich aber noch nicht ausprobiert.
K1, K4-K8 sind Stiftleisten, wobei bei K1 Plus, K4 Masse, K5 LED -, K6 LED + und zwischen K7 & K8 wird ein 10kOhm Potentiometer reingehängt.
Die Schaltung ist so ausgelegt, dass bei einer minimalen Eingangsspannung von 2,7V (entspricht der Entladeschlußspannung von 3 NiMH-Akkus) noch ausreichend Helligkeit abgibt. Durch die obere Grenze von 16V kann man das Teil auch im Auto verwenden allerdings sollte dazu noch eine zusätzliche Schutzbeschaltung bestehend aus einer Sicherung, Drossel, einer Transildiode und einem Kondensator aufgebaut werden, da das Bordnetz alles andere als Ideal ist und die Schaltung sonst durch Transienten und anderen Müll beschädigt werden kann.
UBat --Sicherung--47uH--+--|>|--+--|Schaltung|--+--
| |
Transil P6KE22A 220uF/35V
| |
Masse ------------------+-------+---------------+--
Als Spulen habe ich von Coilcraft DO3316 22uH mit 3A Sättigungsstrom genommen. Diese sind als Samples vom Coilcraft zu kriegen, genauso wie der MAX774. Im Schaltplan ist zwar ein MAX776 eingezeichnet dieser unterscheidet sich aber nur durch die Standardausgangsspannung vom Max774 und sollte genauso eingesetzt werden können.
Die Bauteile wie Widerstände, Shunts (100mOhm und 75mOhm) sowie die Tantal Low ESR Kondensatoren und die Shottkydiode sind bei http://www.csd-electronics.de erhältlich. Dort kann man auch nachfragen wegen dem Max774 und/oder der Spule. Auch wenn die Teile nicht im Shop sind können sie sie meist besorgen.
Nachfolgend noch die Layoutbilder. Die Platine ist einseitig und auch mit Hobbymitteln einfach zu fertigen. Die Platinengröße ist 38x24mm.
zum Ausdrucken bereits spiegelverkehrt:
Bei Bedarf kann ich die Pläne zuschicken, sie sind im Übrigen in Target3001 erstellt.
Ich hoffe ihr könnt damit was anfangen, ich stehe natürlich für Fragen zur Verfügung.
Grüße
Christian
Nachdem hier immer wieder die Frage nach einer Konstantstromquelle auftaucht will ich mal meine Selbstbauschaltungen hier reinstellen.
Die Schaltung ist ein invertierender Schaltregler. Der Vorteil der Schaltung besteht darin, dass die Eingangsspannung von 2,7V bis 16V betragen darf und der LED-Strom ist ausserdem im Verhältnis 20:1 regelbar. Der Wirkungsgrad ist mit <=80% nicht berauschend aber allemal besser als Widerstand, Linearregler und Konsorten.
Der Ausgangsstrom kann dabei bis 1A betragen.
Auf dem Bild oben sieht man einen 1400mAH Li-Ion Akku mit nominal 3,7V und integrierter Schutzbeschaltung (Das gelbe Teil)
Leider ist durch die Größenbeschränkung das Bild des Schaltplanes nur schlecht erkennbar.
Die Schaltung ist nicht sehr kompliziert aber wegen der Größe komplett in SMD aufgebaut. Die Teile sind aber so groß, dass sie leicht zu löten sind.
Als Regel-IC kommt ein Maxim Max774 zum Einsatz, als Transistor ein IRF7204.
Die 6,2V Z-Diode D2 begrenzt die Spannung, falls der Ausgang einmal offengelassen wird oder die LED defekt ist, damit der FET nicht durch eine zu hohe Drain-Source Spannung gekillt wird. Durch anpassen der Z-Spannung könnte man auch bis zu 3 LEDs in Reihe schalten, wobei bei 3 LEDs die minimale Eingangsspannung 8V nicht unterschreiten sollte, da ansonsten der Spulenstrom zu hoch wird und der Transistor Rauchzeichen abgibt. Außerdem muss man auf die Spannungsfestigkeit der Kondensatoren achten. Die Reihenschaltung von mehreren LEDs habe ich aber noch nicht ausprobiert.
K1, K4-K8 sind Stiftleisten, wobei bei K1 Plus, K4 Masse, K5 LED -, K6 LED + und zwischen K7 & K8 wird ein 10kOhm Potentiometer reingehängt.
Die Schaltung ist so ausgelegt, dass bei einer minimalen Eingangsspannung von 2,7V (entspricht der Entladeschlußspannung von 3 NiMH-Akkus) noch ausreichend Helligkeit abgibt. Durch die obere Grenze von 16V kann man das Teil auch im Auto verwenden allerdings sollte dazu noch eine zusätzliche Schutzbeschaltung bestehend aus einer Sicherung, Drossel, einer Transildiode und einem Kondensator aufgebaut werden, da das Bordnetz alles andere als Ideal ist und die Schaltung sonst durch Transienten und anderen Müll beschädigt werden kann.
UBat --Sicherung--47uH--+--|>|--+--|Schaltung|--+--
| |
Transil P6KE22A 220uF/35V
| |
Masse ------------------+-------+---------------+--
Als Spulen habe ich von Coilcraft DO3316 22uH mit 3A Sättigungsstrom genommen. Diese sind als Samples vom Coilcraft zu kriegen, genauso wie der MAX774. Im Schaltplan ist zwar ein MAX776 eingezeichnet dieser unterscheidet sich aber nur durch die Standardausgangsspannung vom Max774 und sollte genauso eingesetzt werden können.
Die Bauteile wie Widerstände, Shunts (100mOhm und 75mOhm) sowie die Tantal Low ESR Kondensatoren und die Shottkydiode sind bei http://www.csd-electronics.de erhältlich. Dort kann man auch nachfragen wegen dem Max774 und/oder der Spule. Auch wenn die Teile nicht im Shop sind können sie sie meist besorgen.
Nachfolgend noch die Layoutbilder. Die Platine ist einseitig und auch mit Hobbymitteln einfach zu fertigen. Die Platinengröße ist 38x24mm.
zum Ausdrucken bereits spiegelverkehrt:
Bei Bedarf kann ich die Pläne zuschicken, sie sind im Übrigen in Target3001 erstellt.
Ich hoffe ihr könnt damit was anfangen, ich stehe natürlich für Fragen zur Verfügung.
Grüße
Christian
Schön gemacht. Hab zu Hause auch noch einige Treiber da die ich mal aufbauen müsste, jedoch fehlt mir irgendwie immer die Lust ein Layout zu erstellen.
Schade, hab leider die Bauteile nicht zu Hause, ansonsten hätte ich mich mal ans ätzen gemacht, wenn man schonmal so ne Vorlage bekommt.
Im übrigen auf led-treiber.de findest du Beispiele für andere LED Treiber, wobei die Bauteile für diese Treiber einfacher zu besorgen sein sollten als deine.
Evtl. könntest du den Schaltplan mal zu einer größeren Version verlinken, auf dem Bild erkennt man nicht allzuviel.
Aber mein Lob, finde gut, dass du direkt ein fertiges Layout mit online stellst. Für den etwas "vorgeschrittenen" Bastler ist das jetzt eine wirkliche plug-and-play Version.
Schade, hab leider die Bauteile nicht zu Hause, ansonsten hätte ich mich mal ans ätzen gemacht, wenn man schonmal so ne Vorlage bekommt.
Im übrigen auf led-treiber.de findest du Beispiele für andere LED Treiber, wobei die Bauteile für diese Treiber einfacher zu besorgen sein sollten als deine.
Evtl. könntest du den Schaltplan mal zu einer größeren Version verlinken, auf dem Bild erkennt man nicht allzuviel.
Aber mein Lob, finde gut, dass du direkt ein fertiges Layout mit online stellst. Für den etwas "vorgeschrittenen" Bastler ist das jetzt eine wirkliche plug-and-play Version.
Hi!
Danke für das Lob!
Led-treiber.de kenne ich, die Schaltungen sind zwar nicht schlecht aber für einen wirklich kleinen Aufbau kaum geeignet. Die Schaltfrequenzen sind zu niedrig um da mit kleinen Induktivitäten was machen zu können. Somit wird alleine schon die Drossel vergleichsweise monströs um eine LED mit 1A treiben zu können. Desweiteren kann meine Schaltung Step-Up wie auch Step down und ist somit von Batterie bis Netzgerät oder Auto geeignet und mit etwas Aufwand liese sich die Platine sicher nochmal um 30% kleiner machen.
Was ich vorher vergessen hab zu schreiben: Ich werd demnächst mal, wenn ich wieder in bisschen mehr Zeit habe, ein paar Verbesserungen der Schaltung machen. Noch verkleinern, Poti auf die Platine, das ganze eventuell mit einem Laderegler für Akkus versehen, etc... um das ganze nochweiter zu verbessern.
Ich hätte da auch was mit einem uC im Kopf, ein Invertierer mit idealer Diode. Ein ATTiny könnte dafür der richtige Kandidat sein..... mal sehen, wann ich die Zeit finde das alles umzusetzen.
schönen Abend noch
Christian
Danke für das Lob!
Led-treiber.de kenne ich, die Schaltungen sind zwar nicht schlecht aber für einen wirklich kleinen Aufbau kaum geeignet. Die Schaltfrequenzen sind zu niedrig um da mit kleinen Induktivitäten was machen zu können. Somit wird alleine schon die Drossel vergleichsweise monströs um eine LED mit 1A treiben zu können. Desweiteren kann meine Schaltung Step-Up wie auch Step down und ist somit von Batterie bis Netzgerät oder Auto geeignet und mit etwas Aufwand liese sich die Platine sicher nochmal um 30% kleiner machen.
Was ich vorher vergessen hab zu schreiben: Ich werd demnächst mal, wenn ich wieder in bisschen mehr Zeit habe, ein paar Verbesserungen der Schaltung machen. Noch verkleinern, Poti auf die Platine, das ganze eventuell mit einem Laderegler für Akkus versehen, etc... um das ganze nochweiter zu verbessern.
Ich hätte da auch was mit einem uC im Kopf, ein Invertierer mit idealer Diode. Ein ATTiny könnte dafür der richtige Kandidat sein..... mal sehen, wann ich die Zeit finde das alles umzusetzen.
schönen Abend noch
Christian
- alexStyles
- Auserwählter

- Beiträge: 2333
- Registriert: So, 20.08.06, 16:51
- Wohnort: Düsseldorf
- Kontaktdaten:
Hi Fasti...
sieht echt gut aus
Ich persönlich "weiss" nur nicht ob Ich mich da drann wagen kann
SMD!...
Also du hast zwar gesagt es wäre leicht zu löten aber "klein" und "fisselig" ist es trotzdem *fg*...
Finde die "Schaltung" selber und was sie kann aber ziemlich gut
Wenn man das alles noch verkleinert und industriell vertreibt könnte echt potenzial haben *g*
Naja gut kommt ersteinmal zu den Links in meinem Feuerfüchschen
Wenn Ich mich doch eines Tages mal an den Nachbau mache
MfG Alex
sieht echt gut aus
Ich persönlich "weiss" nur nicht ob Ich mich da drann wagen kann
SMD!...
Also du hast zwar gesagt es wäre leicht zu löten aber "klein" und "fisselig" ist es trotzdem *fg*...
Finde die "Schaltung" selber und was sie kann aber ziemlich gut
Wenn man das alles noch verkleinert und industriell vertreibt könnte echt potenzial haben *g*
Naja gut kommt ersteinmal zu den Links in meinem Feuerfüchschen
Wenn Ich mich doch eines Tages mal an den Nachbau mache
MfG Alex
Schöner aufbau den man auch bei gebrauch anwenden kann.
mfg Sh@rk
mfg Sh@rk
Zuletzt geändert von Sh@rk am Fr, 11.09.09, 18:02, insgesamt 1-mal geändert.
Hallo!
Also das Löten der Bauteile ist sogar mit einem ungeregelten Lötkolben mit 1mm Spitze zu schaffen, allerdings sollte man dann die Lötzeit so kurz wie möglich machen, da die ungeregelten Lötkolben schnell mal über 400° an der Spitze haben.
Mal eine kurze SMD-Lötbeschreibung:
benötigtes Werkzeug: Pinzette, Lötkolben (am Besten geregelt), dünnes Lötzinn (<=1mm) mit Flußmittelseele (zum Anfangen am Besten noch verbleites, geht leichter und die Ergebnisse werden schöner), Entlötlitze und ganz wichtig: Flußmittel. man kann Löthonig nehmen, der ist gut und billig. Noch billiger wirds, wenn man Kolophonium in Isopropanol auflöst. Jeder der ein Streichinstrument spielt wird es kennen.
Zum Üben kann man bei alter Computerhartware mit einem Heißluftfön die Bauteile herunter-"fönen" und diese dann wieder Probeweise anlöten. Dadurch das die Pads allerdings schon verzinnt sind geht es etwas leichter als wenn man auf purem Kupfer lötet. Bei neuen Selbstgeätzen Platinen ohne Verzinnung wird man etwas länger den Lötkolben hinhalten müssen, bis das Kupfer das Zinn annimmt.
Also zuerst zu den kleinen Teilen, wie Widerstände, Kondensatoren, etc.:
Es gibt einige Grundgrößen, die in der Elektronik weit verbreitet sind:
1206
0805
0603
und darunter 0402 und 0201 wobei diese von der Hand nur mehr sehr schwer bis garnicht lötbar sind.
Die Zahlen beziehen sich auf die Größe in mil (milli Inch):
1206: 126*63 mil entspricht 3,2*1,6mm
0805: 79*50 mil oder 2,0*1,25mm
0603: 63*31 mil oder 1,6*0,8mm
Mit etwas Übung kriegt man auch bis 0603 hin aber zum Anfangen sind 1206 am einfachsten. Diese wurden auch als kleinste Bauteile in meinem Projekt verwendet.
zum Löten:
die Platine sollte sauber und fettfrei sein. Danach auf die Pads des zu lötenden Bauteils Flußmittel (Löthonig, etc.) auftragen. Ein Pad mit Lötzinn benetzen bis ein kleiner regelmässiger Lottropfen darauf ist. Danach mit einer Pinzette eine Bauteilseite auf das gerade verlötete Pad halten und mit dem Lötkolben erhitzen.
Der größte Anfängerfehler ist meist, dass die Lötspitze zu kurz hingehalten wird und dadurch das Lötzinn nicht richtig aufgenommen wird. Ablösen und kalte Lötstellen sind die Folge. Ruhig etwas länger hinhalten, Passive Bauteile wie Widerstände und Kondensatoren sind nicht so Hitzeempfindlich wie ICs. 3-5 Sekunden sind kein Problem.
Wenn das Lötzinn auf der einen Seite erstarrt ist kann man die Pinzette weggeben und die zweite Seite verlöten unter steter Zugabe von Lötzinn. Dazu die Lötspitze auf Pad UND Bauteil halten (gleichzeitig), kurz (1 Sekunde) warten bis Pad und Bauteilseite genug erhitzt sind und dann den Lötzinndraht drannhalten und solange nachführen, bis eine schöne homogene Zinnschicht das Bauteil und Pad benetzt.
ICs:
Die Pads gut mit Flußmittel bestreichen, das Bauteil auf den Pads ausrichten. Mit einer Pinzette auf das Bauteil von oben drücken, damit es nicht verrutschen kann. Vorher einen kleinen Lötzinntropfen auf den frisch am Schwamm gereinigten Lötkolben machen und relativ zügig auf ein Bauteilbeinchen in einer Ecke geben. Das Pad dabei lange genug erhitzen, damit das Lötzinn sicher hält. Die Pinzette kann danach weggelegt werden. Auf der gegenüberliegenden Seite ein Beinchen mit Lötzinn anlöten dabei genauso vorgehen wie bei den Widerständen, Lötspitze auf Pad UND Beinchen halten und Lötzinndraht zuführen, Bis das Beinchen verlötet ist.
So und nun kommt der Trick: Unter ständiger Lötzinnzufuhr entlang der Beinchen fahren, bis eine schöne Lötzinnwurst alle Beinchen dieser Seite bedeckt. Es ist dabei egal ob Brücken entstehen. Einfach zügig entlangziehen, in etwa 1-2 Beinchen pro Sekunde, bis alle verzinnt sind. Danach ablühlen lassen. Jetzt nimmt man die Entlötlitze und saugt das überflüssige Lötzinn ab. Einfach Lötlitze auf das Beinchen halten und da drauf den Lötkolben, bis man sieht wie die Lötlitze das Zinn aufnimmt. Nicht zulange draufhalten, damit nicht zuviel Lötzinn weggenommen wird und das Bauteil nicht überhitzt wird. Das für alle Seiten wiederholen und fertig sind wir. Mit dieser Methode kann man einen 100 Pinner in weniger als 5 Minuten einlöten und das mit annähernd perfekten Lötstellen.
Mit etwas Übung kriegt das jeder hin, der nicht zu den absoluten Grobmotorikern gehört und ein bisschen Geduld hat.
Wichtig: Nach jeder Lötstelle die Lötspitze an einem feuchten Schwamm von verbrannten Flußmittelresten und altem Lötzinn reinigen.
Mittlerweile mache ich alle meine Platinen nur mehr mit SMD, da die Platinenbohrerei wesentlich mehr Zeit und Geld kostet als wie die ganze Verlöterei mit SMD. Ausserdem sind viele Bauteile die ich verwende ausschliesslich in SMD Bauformen verfügbar.
Ich hoffe ich konnte einigen die Angst vor SMD etwas nehmen. Ich habe in mittlerweile 5 Jahren Elektronikbastelns und davon rund 3 Jahre fast auschliesslich SMD-lötens kein einziges IC durch verbruzzeln beim löten gekillt. Es waren immer andere Ursachen
Grüße
Christian
PS: Bilder von einer Lötsession kann ich derzeit leider keine machen, weil meine Cam gerade den Geist aufgegeben hat. Ich hoffe trotzdem dass ich es so anschaulich beschrieben habe, dass man danach arbeiten kann. Vielleicht reiche ich sie ja mal bei Bedarf nach.
Also das Löten der Bauteile ist sogar mit einem ungeregelten Lötkolben mit 1mm Spitze zu schaffen, allerdings sollte man dann die Lötzeit so kurz wie möglich machen, da die ungeregelten Lötkolben schnell mal über 400° an der Spitze haben.
Mal eine kurze SMD-Lötbeschreibung:
benötigtes Werkzeug: Pinzette, Lötkolben (am Besten geregelt), dünnes Lötzinn (<=1mm) mit Flußmittelseele (zum Anfangen am Besten noch verbleites, geht leichter und die Ergebnisse werden schöner), Entlötlitze und ganz wichtig: Flußmittel. man kann Löthonig nehmen, der ist gut und billig. Noch billiger wirds, wenn man Kolophonium in Isopropanol auflöst. Jeder der ein Streichinstrument spielt wird es kennen.
Zum Üben kann man bei alter Computerhartware mit einem Heißluftfön die Bauteile herunter-"fönen" und diese dann wieder Probeweise anlöten. Dadurch das die Pads allerdings schon verzinnt sind geht es etwas leichter als wenn man auf purem Kupfer lötet. Bei neuen Selbstgeätzen Platinen ohne Verzinnung wird man etwas länger den Lötkolben hinhalten müssen, bis das Kupfer das Zinn annimmt.
Also zuerst zu den kleinen Teilen, wie Widerstände, Kondensatoren, etc.:
Es gibt einige Grundgrößen, die in der Elektronik weit verbreitet sind:
1206
0805
0603
und darunter 0402 und 0201 wobei diese von der Hand nur mehr sehr schwer bis garnicht lötbar sind.
Die Zahlen beziehen sich auf die Größe in mil (milli Inch):
1206: 126*63 mil entspricht 3,2*1,6mm
0805: 79*50 mil oder 2,0*1,25mm
0603: 63*31 mil oder 1,6*0,8mm
Mit etwas Übung kriegt man auch bis 0603 hin aber zum Anfangen sind 1206 am einfachsten. Diese wurden auch als kleinste Bauteile in meinem Projekt verwendet.
zum Löten:
die Platine sollte sauber und fettfrei sein. Danach auf die Pads des zu lötenden Bauteils Flußmittel (Löthonig, etc.) auftragen. Ein Pad mit Lötzinn benetzen bis ein kleiner regelmässiger Lottropfen darauf ist. Danach mit einer Pinzette eine Bauteilseite auf das gerade verlötete Pad halten und mit dem Lötkolben erhitzen.
Der größte Anfängerfehler ist meist, dass die Lötspitze zu kurz hingehalten wird und dadurch das Lötzinn nicht richtig aufgenommen wird. Ablösen und kalte Lötstellen sind die Folge. Ruhig etwas länger hinhalten, Passive Bauteile wie Widerstände und Kondensatoren sind nicht so Hitzeempfindlich wie ICs. 3-5 Sekunden sind kein Problem.
Wenn das Lötzinn auf der einen Seite erstarrt ist kann man die Pinzette weggeben und die zweite Seite verlöten unter steter Zugabe von Lötzinn. Dazu die Lötspitze auf Pad UND Bauteil halten (gleichzeitig), kurz (1 Sekunde) warten bis Pad und Bauteilseite genug erhitzt sind und dann den Lötzinndraht drannhalten und solange nachführen, bis eine schöne homogene Zinnschicht das Bauteil und Pad benetzt.
ICs:
Die Pads gut mit Flußmittel bestreichen, das Bauteil auf den Pads ausrichten. Mit einer Pinzette auf das Bauteil von oben drücken, damit es nicht verrutschen kann. Vorher einen kleinen Lötzinntropfen auf den frisch am Schwamm gereinigten Lötkolben machen und relativ zügig auf ein Bauteilbeinchen in einer Ecke geben. Das Pad dabei lange genug erhitzen, damit das Lötzinn sicher hält. Die Pinzette kann danach weggelegt werden. Auf der gegenüberliegenden Seite ein Beinchen mit Lötzinn anlöten dabei genauso vorgehen wie bei den Widerständen, Lötspitze auf Pad UND Beinchen halten und Lötzinndraht zuführen, Bis das Beinchen verlötet ist.
So und nun kommt der Trick: Unter ständiger Lötzinnzufuhr entlang der Beinchen fahren, bis eine schöne Lötzinnwurst alle Beinchen dieser Seite bedeckt. Es ist dabei egal ob Brücken entstehen. Einfach zügig entlangziehen, in etwa 1-2 Beinchen pro Sekunde, bis alle verzinnt sind. Danach ablühlen lassen. Jetzt nimmt man die Entlötlitze und saugt das überflüssige Lötzinn ab. Einfach Lötlitze auf das Beinchen halten und da drauf den Lötkolben, bis man sieht wie die Lötlitze das Zinn aufnimmt. Nicht zulange draufhalten, damit nicht zuviel Lötzinn weggenommen wird und das Bauteil nicht überhitzt wird. Das für alle Seiten wiederholen und fertig sind wir. Mit dieser Methode kann man einen 100 Pinner in weniger als 5 Minuten einlöten und das mit annähernd perfekten Lötstellen.
Mit etwas Übung kriegt das jeder hin, der nicht zu den absoluten Grobmotorikern gehört und ein bisschen Geduld hat.
Wichtig: Nach jeder Lötstelle die Lötspitze an einem feuchten Schwamm von verbrannten Flußmittelresten und altem Lötzinn reinigen.
Mittlerweile mache ich alle meine Platinen nur mehr mit SMD, da die Platinenbohrerei wesentlich mehr Zeit und Geld kostet als wie die ganze Verlöterei mit SMD. Ausserdem sind viele Bauteile die ich verwende ausschliesslich in SMD Bauformen verfügbar.
Ich hoffe ich konnte einigen die Angst vor SMD etwas nehmen. Ich habe in mittlerweile 5 Jahren Elektronikbastelns und davon rund 3 Jahre fast auschliesslich SMD-lötens kein einziges IC durch verbruzzeln beim löten gekillt. Es waren immer andere Ursachen
Grüße
Christian
PS: Bilder von einer Lötsession kann ich derzeit leider keine machen, weil meine Cam gerade den Geist aufgegeben hat. Ich hoffe trotzdem dass ich es so anschaulich beschrieben habe, dass man danach arbeiten kann. Vielleicht reiche ich sie ja mal bei Bedarf nach.
- alexStyles
- Auserwählter

- Beiträge: 2333
- Registriert: So, 20.08.06, 16:51
- Wohnort: Düsseldorf
- Kontaktdaten:
Vielen Dank ersteinmal 
Werde mich auch mal versuchen nun demnächst an ein paar SMD Schaltungen
Ich habe eine 0,5mm Spitze und ne 0,8mm
Ach ja und ne geregelte Ersa Ana80...
MfG Alex
Werde mich auch mal versuchen nun demnächst an ein paar SMD Schaltungen
Ich habe eine 0,5mm Spitze und ne 0,8mm
Ach ja und ne geregelte Ersa Ana80...
MfG Alex
-
seufer_wolle
- User

- Beiträge: 34
- Registriert: Fr, 15.12.06, 18:04
- Kontaktdaten:
Die schaltung find ich mal Prima, schade dass man die Bauteile nicht "einfach" so über z.B. Reichelt bekommt..
Also ich kann auch bisher nur behaupten dass die meisten SMD Bauteile doch sehr robust sind, löte seid ca. 6 Monaten mit SMD Bauteilen...
Finde auch sie haben nur Vorteile...
Also ich kann auch bisher nur behaupten dass die meisten SMD Bauteile doch sehr robust sind, löte seid ca. 6 Monaten mit SMD Bauteilen...
Finde auch sie haben nur Vorteile...
Da hast du schon recht. Hab hier passende Drosseln liegen, sind nicht gerade klein, aber ich finde das ganze passt noch von der größe. Muss man sich nur irgendwie passend legen. Aber es stimmt schon und vor allem ist ea auch nicht allzueinfach für hohe Ströme Spulen mit den entsprechenden Induktivitäten zu finden.Die Schaltfrequenzen sind zu niedrig um da mit kleinen Induktivitäten was machen zu können. Somit wird alleine schon die Drossel vergleichsweise monströs um eine LED mit 1A treiben zu können.
Hab gerade mal bei Bürklin geguckt, weil es davon ein Geschäft hier in D'dorf gibt aber dort führen die leider auch nicht die MAX.
Wie teuer ist eigentlich dieser MAX, weißt du das in etwa?
Hi!
Also die Schaltregler mach ich meist für kleinere Taschenlampen, dementsprechend ist die Drosselgröße ausgesprochen kritisch.
Solche Drosseln wie sie für die 555er Varianten gebraucht werden wickelt man sich am Besten selber. Passende Ringkerne und Kupferlackdraht kostet nicht soviel und man kann sich das ganze an seine Bedürfnisse anpassen.
Bezüglich des MAX: Ich kann preislich nichts dazu sagen, da ich die Bausteine immer als gratis Samples direkt bei Maxim ordere. In kleinen Stückzahlen kann das jeder machen und das schlimmste was passieren kann ist, dass man sie nicht bekommt. Eine Nachfrage bei http://www.csd-electronics.de könnte auch zum Erfolg führen. Herr Sharpe kann fast alle Teile besorgen aber ich denke, Dass der Max so in der Gegend um 4-5€ / Stück sein könnte, wenn man nur einzelne bestellt.
An rome & 2fast: Ich werde mich heute Nachmittag mal eurer PMs annehmen und euch bei euren Probs helfen aber ich muss gleich mal weg also noch ein bisschen Geduld, ich hab euch nicht vergessen.
Also die Schaltregler mach ich meist für kleinere Taschenlampen, dementsprechend ist die Drosselgröße ausgesprochen kritisch.
Solche Drosseln wie sie für die 555er Varianten gebraucht werden wickelt man sich am Besten selber. Passende Ringkerne und Kupferlackdraht kostet nicht soviel und man kann sich das ganze an seine Bedürfnisse anpassen.
Bezüglich des MAX: Ich kann preislich nichts dazu sagen, da ich die Bausteine immer als gratis Samples direkt bei Maxim ordere. In kleinen Stückzahlen kann das jeder machen und das schlimmste was passieren kann ist, dass man sie nicht bekommt. Eine Nachfrage bei http://www.csd-electronics.de könnte auch zum Erfolg führen. Herr Sharpe kann fast alle Teile besorgen aber ich denke, Dass der Max so in der Gegend um 4-5€ / Stück sein könnte, wenn man nur einzelne bestellt.
An rome & 2fast: Ich werde mich heute Nachmittag mal eurer PMs annehmen und euch bei euren Probs helfen aber ich muss gleich mal weg also noch ein bisschen Geduld, ich hab euch nicht vergessen.
- Mirfaelltkeinerein
- Ultra-User

- Beiträge: 748
- Registriert: Mi, 25.10.06, 17:52
- Wohnort: Südwesten
Juhuuu, die Bilder klappen wieder.
Schönes HowTo. Ähnlich wie meins aber mit einem ganz anderen IC (und mit Platinenlayout!)
Sag mal, was ist denn mit dem Akku in dem Bild oben passiert. Der gelbe Schrumpfschlauch sieht so... na ja... vergurkt aus. Wolltest du den festschrumpfen, indem du den drüberstülpst und dann den Akku durch Kurzschluss erwärmst?
Edit:
P.S.: Hmmm, die Sache mit der Credit-Anzeige und dem Rücksprung zum Topic klappt noch nicht. Es kommt immer "Debug Mope"...
P.P.S.: Credits und Rücksprung für Editierungen der Beiträge funktionieren dagegen!? I'm confused...
Schönes HowTo. Ähnlich wie meins aber mit einem ganz anderen IC (und mit Platinenlayout!)
Sag mal, was ist denn mit dem Akku in dem Bild oben passiert. Der gelbe Schrumpfschlauch sieht so... na ja... vergurkt aus. Wolltest du den festschrumpfen, indem du den drüberstülpst und dann den Akku durch Kurzschluss erwärmst?
Edit:
P.S.: Hmmm, die Sache mit der Credit-Anzeige und dem Rücksprung zum Topic klappt noch nicht. Es kommt immer "Debug Mope"...
P.P.S.: Credits und Rücksprung für Editierungen der Beiträge funktionieren dagegen!? I'm confused...
Abend!
@Fasti, eine frage noch:
muss der transitor oder der max774 nicht gekült werden bei 1Ampere,
wenn die schaltung doch nur 80% Wirkungsgrad hat? (was aber eigentlich schon viel ist)
Aber auf jeden fall danke für die Schaltung, so etwas hab ich schon seid langem gesucht.
Grüße,
Daniel
@Fasti, eine frage noch:
muss der transitor oder der max774 nicht gekült werden bei 1Ampere,
wenn die schaltung doch nur 80% Wirkungsgrad hat? (was aber eigentlich schon viel ist)
Aber auf jeden fall danke für die Schaltung, so etwas hab ich schon seid langem gesucht.
Grüße,
Daniel
Hi!
Also die Aktion mit dem gelben Schrumpfschlauch war folgende:
Als ich den Akku bekam war der in einem schwarzen engen Schrumpfschlauch drin und neugierig wie ich war wollte ich mir die Schutzbeschaltung anschauen also schnipp-schnapp-Folie ab und angeschaut. Da die Elektroden aber jetzt freilagen musste wieder was drüber und ich hatte noch so gelben Schrumpfschlauch von RC-Akkus da, allerdings ist der um einiges zu groß und deshalb schaut der so komisch aus. Hat sich zu wenig zusammengezogen beim schrumpfen aber ist besser als gar kein Schutz.
Also der Transistor wird schon gut warm bei 1A allerdings verteilt sich die Verlustleistung relativ gut auf Diode, Drossel und FET. Nach längerer Betriebsdauer wird der FET schon recht warm bzw. sogar heiß, somit tut man ihm sicher gutes, wenn man ein kleines Kühlblech draufklebt.
Hier sieht man den Schaltplan nochmals größer, ist vorher etwas schlecht zu lesen:
http://666kb.com/i/albneo8vwwhgnn6up.jpg
Grüße
Christian
PS: Die Diode D3 (SP530) ist im Layout noch nicht berücksichtigt. Sie dient als Verpolungsschutz und kann auch als bedrahtete Version an das + Eingangspad angelötet werden und da dran erst der Akku. Wichtig bei der Diode ist, dass sie den Dauerstrom von maximal 1,5A aushält. Wenn man sie benutzt ist allerdings auch ein Spannungsabfall am Eingang von rund 0,3-0,7V (je nach Schottkydiode) zu berücksichtigen, was den nutzbaren Bereich bei Akkubetrieb etwas einschränkt und den Wirkungsgrad verschlechtert.
Also die Aktion mit dem gelben Schrumpfschlauch war folgende:
Als ich den Akku bekam war der in einem schwarzen engen Schrumpfschlauch drin und neugierig wie ich war wollte ich mir die Schutzbeschaltung anschauen also schnipp-schnapp-Folie ab und angeschaut. Da die Elektroden aber jetzt freilagen musste wieder was drüber und ich hatte noch so gelben Schrumpfschlauch von RC-Akkus da, allerdings ist der um einiges zu groß und deshalb schaut der so komisch aus. Hat sich zu wenig zusammengezogen beim schrumpfen aber ist besser als gar kein Schutz.
Also der Transistor wird schon gut warm bei 1A allerdings verteilt sich die Verlustleistung relativ gut auf Diode, Drossel und FET. Nach längerer Betriebsdauer wird der FET schon recht warm bzw. sogar heiß, somit tut man ihm sicher gutes, wenn man ein kleines Kühlblech draufklebt.
Hier sieht man den Schaltplan nochmals größer, ist vorher etwas schlecht zu lesen:
http://666kb.com/i/albneo8vwwhgnn6up.jpg
Grüße
Christian
PS: Die Diode D3 (SP530) ist im Layout noch nicht berücksichtigt. Sie dient als Verpolungsschutz und kann auch als bedrahtete Version an das + Eingangspad angelötet werden und da dran erst der Akku. Wichtig bei der Diode ist, dass sie den Dauerstrom von maximal 1,5A aushält. Wenn man sie benutzt ist allerdings auch ein Spannungsabfall am Eingang von rund 0,3-0,7V (je nach Schottkydiode) zu berücksichtigen, was den nutzbaren Bereich bei Akkubetrieb etwas einschränkt und den Wirkungsgrad verschlechtert.
Hi Fasti,
deine Platine ist ja schön klein und kommt mit wenigen Bauteilen aus. Ich beschäftige mich schon seit einiger Zeit mit ähnlichen Schaltungen und habe imm nach Wegen gesucht die Effizienz zu steigern. Was ich dabei gelernt habe ist, dass bei niedrigen Spannungen die Schottkydioden einen Großteil der Verlustleistung ausmachen.
Daher die Lösung: Synchronschaltregler. Nun sind ICs dafür meistens noch seltener und teurer als für normale buck/boost controller, aber am Ende bin ich doch fündig geworden: Der IRU3037 ist sogar bei big C erhältlich für zwei Euro quetsch und hat direkt die Mostfet Ansteuerung für das high gate und low gate integriert. Im Datenblatt mit geeigneten Komponenten erreichen sie zwischen einem und 5 Ampere Wirkungsgrade über 90%. Leider habe ich keine Möglichkeit, Platinen herzustellen und SMD chips auf Lochraster zu löten ist keien gute Idee. Vielleicht kann ich dich ja motivieren, für diese Schaltung mal ein Platinendesign zu entwerfen ?
Der Klingone
deine Platine ist ja schön klein und kommt mit wenigen Bauteilen aus. Ich beschäftige mich schon seit einiger Zeit mit ähnlichen Schaltungen und habe imm nach Wegen gesucht die Effizienz zu steigern. Was ich dabei gelernt habe ist, dass bei niedrigen Spannungen die Schottkydioden einen Großteil der Verlustleistung ausmachen.
Daher die Lösung: Synchronschaltregler. Nun sind ICs dafür meistens noch seltener und teurer als für normale buck/boost controller, aber am Ende bin ich doch fündig geworden: Der IRU3037 ist sogar bei big C erhältlich für zwei Euro quetsch und hat direkt die Mostfet Ansteuerung für das high gate und low gate integriert. Im Datenblatt mit geeigneten Komponenten erreichen sie zwischen einem und 5 Ampere Wirkungsgrade über 90%. Leider habe ich keine Möglichkeit, Platinen herzustellen und SMD chips auf Lochraster zu löten ist keien gute Idee. Vielleicht kann ich dich ja motivieren, für diese Schaltung mal ein Platinendesign zu entwerfen ?
Der Klingone
- Mirfaelltkeinerein
- Ultra-User

- Beiträge: 748
- Registriert: Mi, 25.10.06, 17:52
- Wohnort: Südwesten
@Klingone: Mich würde mal der Schaltplan interessieren. Wie muss man den denn beschalten, damit der auf einen konstanten Strom regelt? Das müsste ja irgendwie über einen Messwiderstand und den Feedback-Eingang gehen. Allerdings regelt der IC auf eine Feedbackspannung von 1,25V (beim A-Typ auf 0,8V, aber den gibts bei blau-C nicht). Und bei 5A verbrät man da schon 6,25W im Messwiderstand. Oder wie geht das besser?
Mit einem shuntwiderstand und einem Operationsverstärker wie dem ua741 oder einem lm393, die es auch als SMD chip gibt. Den shunt wählt man so, dass darüber etwa 1/10 der feedbackspannung abfällt, also bei 5 Ampere 25 mOhm und verstärkt das Signal 10:1. Dann fallen an dem shunt nur 0,6 Watt an und der Regler ist eine perfekte Konstantstromquelle. Ich gebe zu, es ist schaltungstechnisch nicht trivial aber für so hohe Ströme der eleganteste Weg...Mirfaelltkeinerein hat geschrieben:@Klingone: Mich würde mal der Schaltplan interessieren. Wie muss man den denn beschalten, damit der auf einen konstanten Strom regelt? Das müsste ja irgendwie über einen Messwiderstand und den Feedback-Eingang gehen. Allerdings regelt der IC auf eine Feedbackspannung von 1,25V (beim A-Typ auf 0,8V, aber den gibts bei blau-C nicht). Und bei 5A verbrät man da schon 6,25W im Messwiderstand. Oder wie geht das besser?
Als Schaltplan kann ich dir das Datenblatt der IRU3037 empfehlen, der nur um den Opamp erweitert werden muss.
Der Klingone
- Mirfaelltkeinerein
- Ultra-User

- Beiträge: 748
- Registriert: Mi, 25.10.06, 17:52
- Wohnort: Südwesten
Wenn du aber schon den fertigen Schaltplan hättest...
(wäre das noch viiieeeeel einfacher).
- Mirfaelltkeinerein
- Ultra-User

- Beiträge: 748
- Registriert: Mi, 25.10.06, 17:52
- Wohnort: Südwesten
Klar geht sowas. Eine Einfache Konstantstromquelle, die die überschüssige Leistung in einem Transistor verbrät, kommt mit einem einzigen Transistor aus. Das hat halt nur den Vorteil, dass man sich um Eingangsspannungsänderungen keine (großen) Gedanken machen muss. Dafür muss man halt für eine GUUUUTE Kühlung des Transistors sorgen.
Wenn man aber eine effizientere Variante nach einem Schaltreglerprinzip haben möchte, wird die ganze sache wesentlich aufwändiger und das reinste Transistorgrab. Überschaubarer wird es, wenn man Operationsverstärker mitbenutzt, aber die zählen ja auch schon zu den ICs. Und spätestens dann stellt sich die Frage, ob es nicht sinnvoller wäre, gleich einen Spezial-IC zu verwenden. Billiger ist es in jedem Fall.
Wenn man aber eine effizientere Variante nach einem Schaltreglerprinzip haben möchte, wird die ganze sache wesentlich aufwändiger und das reinste Transistorgrab. Überschaubarer wird es, wenn man Operationsverstärker mitbenutzt, aber die zählen ja auch schon zu den ICs. Und spätestens dann stellt sich die Frage, ob es nicht sinnvoller wäre, gleich einen Spezial-IC zu verwenden. Billiger ist es in jedem Fall.
- Mirfaelltkeinerein
- Ultra-User

- Beiträge: 748
- Registriert: Mi, 25.10.06, 17:52
- Wohnort: Südwesten
Zu was für einer? Einer linear-geregelten (wo die ganze Leistung in einem Transistor verbraten wird) oder nach dem Schaltwandler-Prinzip?
Für letzteres z.B. auch:
http://www.lumitronixforum.de/viewtopic.php?t=1652
(Mein HowTo
)
Für letzteres z.B. auch:
http://www.lumitronixforum.de/viewtopic.php?t=1652
(Mein HowTo
Hallo!
Der IRU ist interessant, allerdings gefällt mir das mit dem extra OPV noch nicht so recht. Werd mal schauen ob ich damit was anfangen kann. Es gibt im Übrigen schon eine überarbeitete Version der Schaltung, die ich oben gepostet habe. Außerdem habe ich noch einen linearen 1-Zell Li-Ion Laderegler als extra Platine für Akku-Lampen geplant und auch schon fast fertig. Allerdings liegt hier das Problem im verwendeten IC, welches im QFN-16 Gehäuse ist, für alle die es nicht wissen: Das QFN-Gehäuse ist 4*4 mm groß und hat an jeder Seite 4 Pads ohne Füßchen also nur die Pads, welche unten und an der Seite sind. Ist somit für den Normal-Löter nicht zu verlöten. Aber mal schauen, wenn Interesse besteht werde ich auch dazu ein How2 machen.
Grüße
Christian
Der IRU ist interessant, allerdings gefällt mir das mit dem extra OPV noch nicht so recht. Werd mal schauen ob ich damit was anfangen kann. Es gibt im Übrigen schon eine überarbeitete Version der Schaltung, die ich oben gepostet habe. Außerdem habe ich noch einen linearen 1-Zell Li-Ion Laderegler als extra Platine für Akku-Lampen geplant und auch schon fast fertig. Allerdings liegt hier das Problem im verwendeten IC, welches im QFN-16 Gehäuse ist, für alle die es nicht wissen: Das QFN-Gehäuse ist 4*4 mm groß und hat an jeder Seite 4 Pads ohne Füßchen also nur die Pads, welche unten und an der Seite sind. Ist somit für den Normal-Löter nicht zu verlöten. Aber mal schauen, wenn Interesse besteht werde ich auch dazu ein How2 machen.
Grüße
Christian
Hallo Joker,
http://www.elexs.de/led2.htm
LED-Lampen, Teil 2, Die Konstantstromquelle
Die Schaltungen sind zwar mit so 20 mA nicht gerade für "High-Power",
aber mit etwas experimentieren und abändern z.B der Widerstandswerte
und Leistungstransis, könnte man bestimmt mehr Strom rauskitzeln.
klick mal hier:Hat grade zufällig wer nen Link zu so einer Konstantstromquelle für 1,5 Amps?
http://www.elexs.de/led2.htm
LED-Lampen, Teil 2, Die Konstantstromquelle
Die Schaltungen sind zwar mit so 20 mA nicht gerade für "High-Power",
aber mit etwas experimentieren und abändern z.B der Widerstandswerte
und Leistungstransis, könnte man bestimmt mehr Strom rauskitzeln.
Ja stimmt, ist zusätzlicher Bauteilaufwand, der sich nur lohnt, wenn es um hohe Ströme oder maximale Effizienz geht. In einem anderen Forum hat jemand einen sehr kompakten Baustein vorgeschlagen, der mit wenig externen Bauteilen auskommt und eine sehr niedrige feedbackspannung (0,2 Volt) zum Stromreglen besitzt. Der LM3404. Der LED Strom ist auf 1,5 Amp begrenzt, bei V_in von 24 Volt macht er an zwei LED eine Effizienz von 88% laut Datenblatt. Trotzdem finde ich Synchronregler einfach charmanter, weil sie systematisch alle Leistungskiller eliminieren....Fasti hat geschrieben:Der IRU ist interessant, allerdings gefällt mir das mit dem extra OPV noch nicht so recht.
