LED's manuell dimmen: Potentiometer?
Moderator: T.Hoffmann
Morgen,
ich möchte jetzt langsam mein Zimmer komplett mit eigens zusammengebauten LED-Leisten und so weiter beleuchten. Ein RGB-Effekt hätte es mir angetan, leider habe ich nirgends eine Schaltung gefunden, an der man nicht verhungert, oder die genug Spannung verträgt.
Jedenfalls werde ich jetzt in einzelnen Farben beleuchten (weiß, ODER...). Ich würde die LEDs aber gerne dimmen können. Kann ich da einfach ein Potentiometer reinklemmen? Oder b racuh ich da ne spezielle Schaltung?
Ich hätte meine beleuchtung wie sonst auch mit Widerständen aufgebaut und dann noch ein Poti vorgeschalten. Müsste doch klappen? Aber wie groß sollte ich das Poti bei 12-24V machen, wenn ich, sagen wir mal 100-200mA Strom ziehe?
Danke für eure Hilfe
ich möchte jetzt langsam mein Zimmer komplett mit eigens zusammengebauten LED-Leisten und so weiter beleuchten. Ein RGB-Effekt hätte es mir angetan, leider habe ich nirgends eine Schaltung gefunden, an der man nicht verhungert, oder die genug Spannung verträgt.
Jedenfalls werde ich jetzt in einzelnen Farben beleuchten (weiß, ODER...). Ich würde die LEDs aber gerne dimmen können. Kann ich da einfach ein Potentiometer reinklemmen? Oder b racuh ich da ne spezielle Schaltung?
Ich hätte meine beleuchtung wie sonst auch mit Widerständen aufgebaut und dann noch ein Poti vorgeschalten. Müsste doch klappen? Aber wie groß sollte ich das Poti bei 12-24V machen, wenn ich, sagen wir mal 100-200mA Strom ziehe?
Danke für eure Hilfe
Wenn du sagen wir mal 12 Volt hast und immer 3 LED´s in Reihe schalten willst, dann kannst du einen Vorwiderstand (Hier 120 Ohm) nehmen.
Wenn du dann diese Reihe 10 Mal aufbaust, dann hast du einen Verbrauch von 200 mA und kannst noch vor den allen Reihen einen Potentiometer setzen, nur musst dzu aufpassen, dass der genug aushält.
Der Potentiometer sollte dann MAX. 500 Ohm haben, denn sonst fließt zu wenig Strom.
Wenn der Potentiometer dann auf 500 Ohm eingestellt ist, dann fließt nurnoch ca. 3,9 mA durch jedes LED. Das LED wird dann wahrscheinlich nur glimmen.
Fals du noch einen Schaltplan benötigst:
Wenn du dann diese Reihe 10 Mal aufbaust, dann hast du einen Verbrauch von 200 mA und kannst noch vor den allen Reihen einen Potentiometer setzen, nur musst dzu aufpassen, dass der genug aushält.
Der Potentiometer sollte dann MAX. 500 Ohm haben, denn sonst fließt zu wenig Strom.
Wenn der Potentiometer dann auf 500 Ohm eingestellt ist, dann fließt nurnoch ca. 3,9 mA durch jedes LED. Das LED wird dann wahrscheinlich nur glimmen.
Fals du noch einen Schaltplan benötigst:
Zuletzt geändert von Tommy am Sa, 15.03.08, 21:17, insgesamt 2-mal geändert.
- Crossfire
- Hyper-User

- Beiträge: 1059
- Registriert: Di, 30.10.07, 11:44
- Wohnort: Filderstadt
- Kontaktdaten:
bei normalen 5mm leds müsstest du bei einem poti erstmal eine weile drehen bis du einen unterschied siehst! Aber sobald sich dann was tut gehts schnell!!! Das ist so weil die leds nicht viel strom benötigen und deshalb siehts du zwischen 10mA und 20mA nicht einen großen unterschied!!
Eine Schaltung wie oben, mit vorgeschaltetem Poti in Reihe finde ich Schrott.
Der PWM-Schaltung ist es so ziemlich egal, welche Farben LEDs du anschaltest.
Für RGB-Betrieb müsstest du die nur dreifach aufbauen, für jede Farbe einen Kanal. Dafür will ich nächstens auch ein Layout fertigen, momentan ist das 1-kanalige Layout erprobt und fertig.
ist nur eine kleine Platine, 40mm x 20mm, das Poti wird gleich mit aufgelötet.
Preis? Ist immer schwierig zu sagen. Kommt drauf an, ob du einen gut geführten Laden in der Nähe hast oder ob du beim Versender bestellen musst. Ich werde die Stückliste mal so optimieren, dass sie vielleicht gleich mit Bestellnummern von ein bis zwei Versendern komplettiert wird.
Acht Widerstände, zwei Keramik-C's, ein Elko, ein Vierfach-OPV, ein Treiber-IC, ein MOSFET, Poti und Anschlussklemmen. Wenn du es schlau anstellst, bleibst du unter zehn Euro für die Teile, denke ich.
Der PWM-Schaltung ist es so ziemlich egal, welche Farben LEDs du anschaltest.
Für RGB-Betrieb müsstest du die nur dreifach aufbauen, für jede Farbe einen Kanal. Dafür will ich nächstens auch ein Layout fertigen, momentan ist das 1-kanalige Layout erprobt und fertig.
ist nur eine kleine Platine, 40mm x 20mm, das Poti wird gleich mit aufgelötet.
Preis? Ist immer schwierig zu sagen. Kommt drauf an, ob du einen gut geführten Laden in der Nähe hast oder ob du beim Versender bestellen musst. Ich werde die Stückliste mal so optimieren, dass sie vielleicht gleich mit Bestellnummern von ein bis zwei Versendern komplettiert wird.
Acht Widerstände, zwei Keramik-C's, ein Elko, ein Vierfach-OPV, ein Treiber-IC, ein MOSFET, Poti und Anschlussklemmen. Wenn du es schlau anstellst, bleibst du unter zehn Euro für die Teile, denke ich.
Zuletzt geändert von dieter_w am Sa, 15.03.08, 17:16, insgesamt 1-mal geändert.
Ein PWM-Dimmer ist kein RGB-Ansteuerungsmodul, sondern eine Schaltung, die wie ein Potentiometer funktioniert, nur dass wenn man eine PWM-Dimmer Schaltung benutzt dimmt man so, dass ein 5mm LED gleichmäßig gedimmt wird, das heißt, dass der Dimmer anfangs mehr dimmt als am Ende.
@Crossfire: Es gibt doch auch Logarhytmische(?)-Potis. Vielleicht gehts mit denen besser als mit linearen? Darf ich natürlich nicht die falsche Richtung erwischen: Je größer ich den Widerstand einstelle, desto feiner müsste das Poti werden, oder? Also dass ich praktisch schnell von 20mA auf 10mA, und dann immer langsamer auf 0mA komme?
@dieter: Sollte doch eigentlich alles bei Reichelt zu erstehen sein? Kannst du mir den Schaltplan und eine Teileliste senden, wenn diese nicht aus dem Schaltplan zu erkennen sind? Wäre echt nett...
Ich könnte dir dann die Bestellnummern von Reichelt nennen. Dann haben wir beide was davon. Der nächste Elektronikhändler ist Conrad in München und son kleiner Laden Namens Jantsch in der anderen Richtung^^ (Irgendwo nähe Mindelheim)
Ich könnte dir dann die Bestellnummern von Reichelt nennen. Dann haben wir beide was davon. Der nächste Elektronikhändler ist Conrad in München und son kleiner Laden Namens Jantsch in der anderen Richtung^^ (Irgendwo nähe Mindelheim)
Zuletzt geändert von Polzi am Sa, 15.03.08, 17:22, insgesamt 1-mal geändert.
@Polzi: Ich komme auf deise 3mA indem ich den normalen Vorwiderstand mitgerechnet habe, das sind dann wenn man den Potentiometer voll aufgedreht hat 320 Ohm... das muss man bedenken...
@ Polzi:
Schaltung kommt zu dir.
Ja, sollte alles auf Reichelt umzustellen sein. Für den Treiber-IC hat Reichelt einen Typ, der beim groben Drüberschauen pinkompaibel sein sollte.
Platine kannst du von mir bekommen bei Bedarf.
Schaltung kommt zu dir.
Ja, sollte alles auf Reichelt umzustellen sein. Für den Treiber-IC hat Reichelt einen Typ, der beim groben Drüberschauen pinkompaibel sein sollte.
Platine kannst du von mir bekommen bei Bedarf.
Also der Ersatzwiderstand für 10x120Ohm ist dich 12Ohm? Macht 132...Tommy hat geschrieben:@Polzi: Ich komme auf deise 3mA indem ich den normalen Vorwiderstand mitgerechnet habe, das sind dann wenn man den Potentiometer voll aufgedreht hat 320 Ohm... das muss man bedenken...
Wenn das nicht stimmen sollte:
Da ziehen 20mA ihre Runden ohne Poti, bzw. Poti auf null. Da tun doch die Vorwiderstände dann nichts zur Sache, wenn ich am Poti drehe???
Klär mich auf...
Guck dir doch nochmal meinen ersten Post an, da beschreibe ich alles und dann hab ich ja noch ienen Schaltplan als Bild angehängt, ich kann dir das aber nochmal versuchen so zu erklären: also, wenn Strom fließt dann fließt er von dem Pluspol durch den Potentiometer und wenn der voll auf 200 Ohm eingestellt ist dann haben wir ja schon mal 200 Ohm Widerstand.
Dann fließt der Strom noch durch den Vorwiderstand der einzelnen LED Reihen. Das sind dann ja immer 120 Ohm und wenn man 200 + 120 rechnet, dann sind das 320 Ohm.
Oder habe ich einen Denkfehler gemacht???
Dann fließt der Strom noch durch den Vorwiderstand der einzelnen LED Reihen. Das sind dann ja immer 120 Ohm und wenn man 200 + 120 rechnet, dann sind das 320 Ohm.
Oder habe ich einen Denkfehler gemacht???
ooooooh... ich habe doch einen Fehler gemacht, ich habe alles nochmal durchgerechnet und dann kahm raus, dass durch jedes LED 7,5 mA fließen wenn der Potentiometer voll aufgedreht ist... Dann müsste man einen etwas stärkeren Potentiometer nehmen. man kann zum Beispiel einen mit 500 Ohm nehmen, wenn der dann voll aufgedreht fließen durch jedes LED nurnoch ca. 3,9 mA.
Das müsste aber jetzt eigentlich richtig sein.
Das müsste aber jetzt eigentlich richtig sein.
Hört doch auf, mit der Poti-Schaltung herumzuexperimentieren, das wird doch eh' kein sinnvolles Ergebnis. Da hilft auch nicht, wenn die Schaltung schön gerechnet wird ...
Wenn du so viele LEDs dran hängst, dass vielleicht so 50 ... 100 mA fließen, dann brennt dir auch noch die Widerstandsschicht aus'm Poti raus.
Und mit dem Regelergebnis wirst du eh' nicht zufrieden sein! Schade um die Pfriemelei!
Es gibt nur eine einzige sinnvolle Lösung:
Wenn du so viele LEDs dran hängst, dass vielleicht so 50 ... 100 mA fließen, dann brennt dir auch noch die Widerstandsschicht aus'm Poti raus.
Und mit dem Regelergebnis wirst du eh' nicht zufrieden sein! Schade um die Pfriemelei!
Es gibt nur eine einzige sinnvolle Lösung:
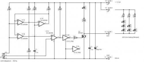
Hier ist die Schaltung.
Die PWM-Schaltung ist veröffentlicht auf:
http://www.led-treiber.de/html/leds_gru ... PWM-Dimmer
Sie wurde von mir nur um eine Treiberstufe und den Ausgangs-MOSFET erweitert.
Die PWM-Schaltung ist veröffentlicht auf:
http://www.led-treiber.de/html/leds_gru ... PWM-Dimmer
Sie wurde von mir nur um eine Treiberstufe und den Ausgangs-MOSFET erweitert.
IC2 (ICL7667) ist ein Doppeltreiber (zwei gleichartige Treiber in einem IC).
Da aber in meiner Schaltung nur ein System genutzt wird (IC2B), wird der Eingang des ungenutzten Systems logischerweise auf Masse gelegt, der Ausgang bleibt unbeschaltet.
Man hätte ihn auch zum Treiben der Kontroll-LED nutzen können.
Bei mir ist's halt so geworden. Ich fand es nützlicher, wenn die Kontroll-LED gleich durch den MOSFET mit angesteuert wird.
Bei einer Schaltung mit mehreren PWM-Systemen auf einer Platine (z.B. RGB-Ansteuerungen o.ä.) kann man die zweite Treiberschaltung mit nutzen.
Da aber in meiner Schaltung nur ein System genutzt wird (IC2B), wird der Eingang des ungenutzten Systems logischerweise auf Masse gelegt, der Ausgang bleibt unbeschaltet.
Man hätte ihn auch zum Treiben der Kontroll-LED nutzen können.
Bei mir ist's halt so geworden. Ich fand es nützlicher, wenn die Kontroll-LED gleich durch den MOSFET mit angesteuert wird.
Bei einer Schaltung mit mehreren PWM-Systemen auf einer Platine (z.B. RGB-Ansteuerungen o.ä.) kann man die zweite Treiberschaltung mit nutzen.
wer es kompliziert und teuer mag, kann natürlich viele ic´s verwenden, ich empfehle nach wie vor den TL494! mit dem lassen sich ohne weitere ic´s folgende aufgaben, im spannungsbereich von 7V bis 40V, einfach lösen:
step up wandler (auch im gegentaktbetrieb)
step down wandler
pwm steuerschaltungen mit poti einstellbar
pwm steuerungen zb. mit musik^^
intern vorhanden sind 2 error amp (2 komperatoren die man benutzen kann aber nicht muss)
spannungsregelung ist genauso wie stromregelung möglich.
2 einzeln verwendbare ausgangstransistoren, die sich bei bedarf parallelschalten lassen, jeder transistor kann bis 250mA schalten, wer mehr strom benötigt, kann sehr leicht ein oder 2 externe transistoren verwenden.
es können mehrere ic´s im master-slave betrieb arbeiten
den ic bekommt man für ein paar cent bei fast jedem elektronik-versender oder wer kein geld hat schlachtet einfach ein älteres pc-netzteil und wird zu 90% fündig, dort sind auch alle anderen teile, wie widerstände und kondensatoren enthalten, nur ein multimeter benötigt man zum ausmessen.
hier mal das datenblatt mit ein paar beispielen:
http://www.datasheetcatalog.com/datashe ... L494.shtml
die empfehlung begründe ich vor allem auch damit, das derjenige, der sich einmal mit dem ic richtig auseinandergesetzt hat, für solche standardanwendungen eigentlich keinen anderen ic benötigt und hier im forum sicherlich, bei auftretenden fragen, viel unterstützung finden wird.
step up wandler (auch im gegentaktbetrieb)
step down wandler
pwm steuerschaltungen mit poti einstellbar
pwm steuerungen zb. mit musik^^
intern vorhanden sind 2 error amp (2 komperatoren die man benutzen kann aber nicht muss)
spannungsregelung ist genauso wie stromregelung möglich.
2 einzeln verwendbare ausgangstransistoren, die sich bei bedarf parallelschalten lassen, jeder transistor kann bis 250mA schalten, wer mehr strom benötigt, kann sehr leicht ein oder 2 externe transistoren verwenden.
es können mehrere ic´s im master-slave betrieb arbeiten
den ic bekommt man für ein paar cent bei fast jedem elektronik-versender oder wer kein geld hat schlachtet einfach ein älteres pc-netzteil und wird zu 90% fündig, dort sind auch alle anderen teile, wie widerstände und kondensatoren enthalten, nur ein multimeter benötigt man zum ausmessen.
hier mal das datenblatt mit ein paar beispielen:
http://www.datasheetcatalog.com/datashe ... L494.shtml
die empfehlung begründe ich vor allem auch damit, das derjenige, der sich einmal mit dem ic richtig auseinandergesetzt hat, für solche standardanwendungen eigentlich keinen anderen ic benötigt und hier im forum sicherlich, bei auftretenden fragen, viel unterstützung finden wird.
Sorry, ich versteh' deine Aufregung nicht ganz. Die eigentliche PWM ist auch in "meiner" Schaltung nur ein einziger IC - ein Vierfach-Komparator mit 14 Anschlusspins. Von daher: Aufwand 1:1.luckylu1 hat geschrieben:wer es kompliziert und teuer mag, kann natürlich viele ic´s verwenden, ich empfehle nach wie vor den TL494!
Teuer? LM339 ist schon für 10 ct zu haben. Selbst bei Conrad ist er nur unwesentlich teurer.
Der MOS-Treiber - das gebe ich zu - ist ein wenig Luxus. Aber der macht die Schaltung universell. Dadurch kann meine Schaltung ohne Kühlung am MOSFET durchaus bis zu 2...3 A LED-Strom treiben, mit Kühlung und entsprechender Platinenauslegung sogar noch mehr. Je nach eingesetztem MOSFET.
Wem der Treiber-IC zu teuer ist - einfach weglassen, R6 etwas niederohmiger dimensionieren, am Komparator die Pins 8 und 9 tauschen und die Schaltung sollte genau so gut funktionieren.
Dafür kann die Schaltung echte 0% - also: LEDs ganz aus, und echte 100% - also: LEDs dauernd ein. Ich glaube, das schafft der TL494 durch die fest integrierte dead-time control wohl nicht ganz, oder?
"borax" jedes ! pspice modell ist mangelhaft! die damit erzielbaren ergebnisse sind nur für recht
wenig umfangreiche vergleiche überhaupt brauchbar. ein taschenrechner macht ja auch keinen mathematiker! also ein wenig selbst denken ist deutlich besser und macht zudem auch mehr spass!
"dieter_w" ich gebe zu, die 7V als untere spannungsgrenze sind ein mangel, für niedrigere spannungen gibt es aber auch noch andere ähnliche ic´s.
ich rege mich ja nicht auf Lol, ich rege nur an!
dieser speziell für die von mir angeführten einsatzfälle, von der industrie entwickelte ic, vereinfacht die schaltungstechnik ganz erheblich. wenn der DTC (dead-time-control) anschluss zur steuerung verwendet wird, sind real 0% bis 97% der leistung steuerbar, der maximalstrom
lässt sich sehr einfach festlegen, durch die optimierte ansteuerung, dürften die verluste im fet
selbst bei 5A bis 10A, eine zusätzliche kühlung kaum notwendig machen. das dieser chip seit
fast 20 jahren von allen namhaften herstellern milionenfach produziert wird sagt wohl auch etwas aus!
ich möchte hier auch keinesfalls die kreativität anderer in frage stellen, ist sie doch "das salz in der suppe" fast aller ambitionierten elektroniker. für anfänger ist meiner meinung nach der
TL494 bestens geeignet, da er unkomplizierter verstanden werden kann als andere extra entwickelte schaltungen.
wenig umfangreiche vergleiche überhaupt brauchbar. ein taschenrechner macht ja auch keinen mathematiker! also ein wenig selbst denken ist deutlich besser und macht zudem auch mehr spass!
"dieter_w" ich gebe zu, die 7V als untere spannungsgrenze sind ein mangel, für niedrigere spannungen gibt es aber auch noch andere ähnliche ic´s.
ich rege mich ja nicht auf Lol, ich rege nur an!
dieser speziell für die von mir angeführten einsatzfälle, von der industrie entwickelte ic, vereinfacht die schaltungstechnik ganz erheblich. wenn der DTC (dead-time-control) anschluss zur steuerung verwendet wird, sind real 0% bis 97% der leistung steuerbar, der maximalstrom
lässt sich sehr einfach festlegen, durch die optimierte ansteuerung, dürften die verluste im fet
selbst bei 5A bis 10A, eine zusätzliche kühlung kaum notwendig machen. das dieser chip seit
fast 20 jahren von allen namhaften herstellern milionenfach produziert wird sagt wohl auch etwas aus!
ich möchte hier auch keinesfalls die kreativität anderer in frage stellen, ist sie doch "das salz in der suppe" fast aller ambitionierten elektroniker. für anfänger ist meiner meinung nach der
TL494 bestens geeignet, da er unkomplizierter verstanden werden kann als andere extra entwickelte schaltungen.
Unterhalb dieser Spannung ist es eh' nicht sehr sinnvoll, LED-Schaltungen zu bauen - von unseren beliebten Solar-Gartenleuchten mal abgesehen. Aber die funzen auch ohne PWM.luckylu1 hat geschrieben:ich gebe zu, die 7V als untere spannungsgrenze sind ein mangel, für niedrigere spannungen gibt es aber auch noch andere ähnliche ic´s.
Das würde ich nicht so als Nachteil sehen. Außerdem muss man da ja auch schon wieder auf die logic-level-MOSFETS zurück greifen.
Hab' ich ja auch so aufgefasst ...ich rege mich ja nicht auf Lol, ich rege nur an!
Hat eben jeder so seine Religion, in der Elektronik wie im richtigen Leben auch ...
Den gleichen Effekt erreiche ich durch meinen Treiber-IC.... durch die optimierte ansteuerung, dürften die verluste im fet
selbst bei 5A bis 10A, eine zusätzliche kühlung kaum notwendig machen.
Da bin ich aber froh, dass ich kein Anfänger mehr bin, aber auch ich habe einige TL494 in meiner Bastelkiste ...ich möchte hier auch keinesfalls die kreativität anderer in frage stellen, ist sie doch "das salz in der suppe" fast aller ambitionierten elektroniker. für anfänger ist meiner meinung nach der
TL494 bestens geeignet, da er unkomplizierter verstanden werden kann als andere extra entwickelte schaltungen.
Ich bin auch nicht zuletzt deshalb Fan "meiner" PWM mit Komparator, weil sie ebenfalls sehr nachbausicher ist. Prototypen-Platine geätzt, bestückt, Spannung angelegt ... und funktioniert. Ohne weiteren Abgleich. Also: Ebenfalls super Projekt für Einsteiger!
bis etwa 15V sind LL-fet´s meistens auch besser im leitenden zustand, es gibt inzwischen etliche typen mit 2mohm - 5mohm, "finden" kann man die auf jedem mainboard der letzten 5 jahre, ab Pentium II sind die verwendeten fet´s mit 10mohm - 20mohm ebenfalls recht brauchbar, es sei denn, es sollen mehr als 30A geschaltet werden, was bei led anwendungen eher die ausnahme sein sollte^^



